中电建:新能源EPC总承包项目全过程成本控制分析以及优化

发布于:2024-06-24 08:29:43

作者:李伟、徐卓知、段玮博(中国电建集团湖北省电力勘测设计院)

来源:《电力勘测设计》

本文针对电力设计院开展新能源总价包干模式EPC总承包项目,从成本的责任划分以及投标、设计、采购、施工、收尾等阶段进行研究,提出各阶段成本控制要点,旨在降低风电和光伏在EPC总承包阶段的成本,提升设计企业在新能源EPC总承包项目的核心竞争力。

新能源EPC总承包项目总价包干模式分析

2.1 费用分布

针对光伏和风电新能源项目,根据笔者统计数据来看,各类费用占比总造价中,设计费用占比均不足1%,设备物资占比均在80-85%之间,建安施工费用占比在12%~15%之间,其他费用占比2%~7%之间。

从EPC总承包模式来看,设计对成本的影响呈现典型的“二八法则”特征,即 70%~80%的工程费是通过设计所确定的工程量消耗的;方案设计阶段影响成本的可能性为75%~95%,初步设计阶段是 35%~75%,施工图设计阶段是 10%~35%,施工阶段为10%以下。

图片

统计表明,在质量事故中设计、施工、材料、使用及其他因素的比例分别为40.1%,29.3%,14.5%,9.0%,7.1%。约有 80%的质量问题可以在设计阶段予以消除。

从上述三列数据来看,可以得出结论如下:

(1)光伏、风电EPC总承包项目的设计费用占比很小,但对工程费用有巨大影响。

(2)从工程阶段划分来看,设计对工程费用影响最大的阶段主要在投标、设计、采购阶段。在设计阶段中,方案设计和初步设计对工程费用影响最大。

(3)从管控重点来看,采购环节成本投入最大,设计对其影响也最大。因此在采购之前,设计是重点管控对象。

(4)从施工阶段、验收阶段来看,基于原有设计方案的现场投入急剧加大,其工程费用投入最大,设计方案的变化不会产生非常明显的成本节省,所以这一阶段设计方案的固化变得尤为重要。

2.2 费用影响因素

在对新能源EPC总承包项目总价包干模式影响造价因素根据投标阶段、设计阶段、采购阶段、施工阶段、移交阶段及其他方面开展分析,分析结果如图2。

图片

2.3项目责任成本方圆图

在对电力设计院开展基于总价包干模式新能源EPC总承包项目全过程成本控制做要素分析时,提出项目责任成本方圆图,重点论证了营销效益、经营效益、结算效益三个效益对利润的贡献,如图3。

图片

(1)营销效益

营销产生的效益,来源于合同价减去责任成本。从项目管理的角度来说,剥离营销效益后,才是项目管理的效益目标。营销效益如果不从项目管理的效益目标中剥离,极易导致项目管理目标责任混乱失效、项目执行好坏全凭运气,相当于没有目标。

(2)经营效益

经营效益主要为通过项目管理目标,通过内部要素管理,控制风险,降本增效所产生的效益。主要包含设计、采购、施工及其他方面的控制所产生效益。

1)设计产生的效益,体现在投标清单量与招标清单所产生的量差乘以综合单价所形成的价差,主要通过方案优化及全过程控制来取得效益。

2)采购产生的效益 ,体现在目标成本减去采购成本。主要是通过选择不同的采购方式、控制采购时间节点、采购名单选择、参数优化、谈判产生的价差,并通过合同将风险转嫁后,产生的风险效益。

3)施工产生的效益,体现在施工承包价与施工方结算价的差价。主要是通过招标阶段,控制工程量及单价产生的招标差额,以及控制施工增补及履约风险,最终形成的差价。

4)其他效益,比如现金流控制带来的财务收益、物资结余产生的剩余物资收益等。

(3)结算效益

1)重大变更索赔,由于客观条件影响产生重大变更,导致重新签订补充协议或者索赔,取得新的营销效益。

2)技术优化,主动优化技术,取得技术优化效益。

3)市场机会突破,依托工程实施,拓展合同的范围,取得新的营销效益;或利用本项目取得新的项目,节省新项目营销费用,间接产生了营销效益。

全过程项目成本控制

基于前一个章节的分析,接下来从投标阶段、设计阶段、采购阶段、施工阶段及收尾阶段进行成本控制思路及策略分析。

3.1 投标阶段

3.1.1 对于议标类项目

一般采用高端切入、规划先行的模式,通过协助业主获取新能源资源;同时利用为业主申报项目的机会,获取该项目的特许经营权。在可研阶段,可按照有利自身原则制作标书,并运用各类方法做好项目议标谈判,实现预定效益目标。

3.1.2 对于常规竞标类项目

2)投标时根据项目的行政区划、气候、外部交通、地形地貌等因素判断项目的成本和风险。根据企业自身对项目的成熟度和风险因素,在投标阶段考虑寻找优质施工企业再分包、与施工企业组成联合体等方案来投标。

5)针对同业竞争,守住底线。投标阶段迫于中标压力,电力设计院可能会面临厂家总承包方利用设备优势低价竞标;同时,也可能面临来自同行业的恶意竞争对手的低价竞标风险。这时候就需要在投标阶段充分认知自己的成本及利润空间,守住底线。

3.2 设计阶段

3.2.1 方案设计

从对工程费用的影响来看,方案设计阶段对于工程的整体费用影响最大。这个阶段,不管是从设计方案本身,还是采购方面对设计参数优化的需要、施工阶段对设计可施工性的需要,都要求项目经理及各参建方要广泛介入,深度开展项目方案论证,进行基于造价、进度或者客户可靠性的优化。重点做好如下几点:

(1)从机制上做好方案设计优化。在项目开始前,项目经理需要组织设计经理及各专业主设人,开展项目优化点、风险点分析,并进行系统性策划。

(2)系统性地进行方案优化。要充分分析新能源项目业主在招标阶段已办理的手续和红线。对于可能未开展的林业手续、国土用地红线、征地等工作。总承包方应立足项目全周期,从基于各方利益平衡的角度,来进行系统的方案优化。优化要考虑的边界条件主要有:系统最优选点、性能指标、基于地质地形条件的微观选址、林业国土、征地协调等。

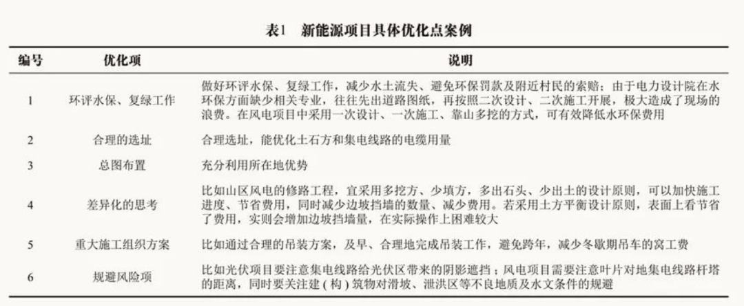
(3)从具体微观个性化指标看,新能源项目可具体优化点归纳总结如下。

图片

3.2.2 施工图设计

施工图设计阶段,需要固化,根据分包方式差异化做好设计变更控制。如果采用总价包干的方式,除非确有必要、并经充分论证的情况下,才可进行变更,并做好过程索赔结算控制。如果是部分单价或者“成本+利润”的方式,则需在招标策划时,要重点对综合单价不变的工程量做好优化工作;对于包干部分,则应谨慎考虑,充分权衡分包方和总包方的利益后,再考虑是否优化。

此时因外界林业、国土红线已定,在改变道路路径和改变光伏组件布置的时候,极易引起后续的政府方面的罚款。

3.2.3 设计配合采购

设计配合采购阶段,按照采购要求的时间点,提供合理的技术协议书等,能大幅度影响成本控制结果。采用性价比高的设备,选择合理的性价比高的配置,是采购成本控制的重点环节。

3.3 采购阶段

考虑到采购在新能源总承包项目中的费用占比在80%以上,该环节为新能源总承包项目的成本管控的重点环节,主要从以下要点进行管控:

(1)选择合适的采购方式,采用公开招标、邀请招标、竞争性谈判、询价等方式,需要提前策划,适当的澄清沟通以及现场踏勘,避免过大的风险金额。同时,在招标过程中重点做好最终的清标过程管控。

(2)建立主要原材料及设备价格信息库,选择合适的采购时间点。关注钢材市场的趋势动态及各类设备的产品价格动态,确定采购时间点、采购方式。

(3)设置差异化设备招标条件降低采购成本。重点在工程量清单、设备招标文件、技术协议书等方面进行优化,通过合理设置差异化的招标条件,在项目投标询价和招标采购工作中开展试验、分析和总结,得出差异化的招标条件对采购成本降低的影响程度。进而达到合理降低物资采购成本的目的,切实提升物资采购精益管理能力。

分析影响报价的关键因素及核心合同条款,在采购策划初期,确定供应商档次、设备材料主要元器件品牌档次,差异化灵活运用付款方式、保函及权责利条款,以降低采购成本。

1)供应商的品牌档次:比如某项目开关柜,规定了断路器(ABB、西门子、施耐德)、避雷器(西安神电、南阳金冠、西安西电)、母线桥(江苏大全、山东达驰、阜新封闭)等元器件的品牌,导致供应商的报价方案单一,无法进行品牌优化,不利于降低报价。而另一项目在SVG、变压器招标中引入国内一线、二线、三线品牌供应商竞价,价差可达20%。(实践中业主往往提供短名单,无法调整)。

2)付款比例、保函及付款方式:比如某项目合同要求开具预付款保函及履约保函,付款方式严苛,导致供应商不响应,甚至于多次流标。某些项目分包付款进行了背靠背设置,而相关供应商为业主指定的合资类供应商,要求货前全款,与其代理签订合同,间接增加设备价格。

3)消缺及质保期:有的总包项目因业主原因未及时验收,无法进入质保,却因为运行时间过久部分配件老化或运行单位未能积极维护,反复整改导致供应商在后续类似项目中过多考虑消缺风险,提高报价价格。

4)引导业主设备短名单决策。在营销阶段紧密跟踪业主设备物资长短名单的倾向,并加强引导,指导报价。

5) 联合设计分公司联合做好技术方案优化及设备选型。与设计分公司常态化联合开展设备元器件品牌的分级及资源积累,共同开展物资、剩余物资管理。

6)优质供应商的积累储备。常态化开展供应商动态评价工作,沉淀优质供应商。对于优质供应商给予政策优惠,给予对等的价格优惠政策及资源倾斜。建立基于长期合作的战略供应商,以取得在整个工程总承包产业链条上的商务支撑和履约支撑。

7)积累原材料、设备物资价格信息,分析行情走势,合理选择采购时点优化采购工作。

3.4 施工阶段

3.4.1 施工合作模式选择及标段划分

一般应根据项目的风险情况,选择在标前确定联合体的施工方或者在标后通过招标方式确定施工方。

针对自身不熟悉的领域,建议选择成熟的施工方作为联合体来开展项目投标和履约工作。针对自身熟悉的领域,则可采用标前联合或者标后招标的方式开展施工分包模式的划分。

结合笔者多年的总承包项目管理的经验,以及新能源平价的推进,新能源项目在实施过程中,因价格所限,所面临的施工单位一般都是民营企业为主,分包单位一般也以“经济承包”及“责任目标管理”作为主要管控方式。因此,考虑分包单位以逐利为主导的特点,在分包策划过程中按照“专业队伍做专业事”、“两标段适度竞争”以及“不把关键卡口环节放在他人控制之上”原则开展。

3.4.2 分包单位选择

分包方选择需要综合考虑如下几个因素:

(1)与总包方的技术、经济资源的互补性;

(2)分包商业绩情况;

(3)分包商的企业运营情况;

(4)有效的交流和信息共享;

(5)敏捷性指标。

(6)技术能力指标。员工因素、生产设备与测试手段的水平、信息情报能力的现金程度、组织协调和适应能力。具体而言,一是要有劳务成本控制能力需求,比如有稳定的、满足工程需要的专业劳务队伍。二是能通过科学、合理的管理手段有效的控制工日数量,提高工作效率。三是能控制人工单价及材料数量的控制,做好材料管理,下料计算,减少材料消耗。四是具有材料价格控制能力,做好材料市场价格的摸排、比价。五是能做好机械现场调配,减少机械窝工数量,提高机械效率,做好机械成本控制。六是能合理组织施工,减少返工台班。

(7)企业文化指标。建立良好的长期合作关系,需要合作伙伴间有良好的企业文化融合,包括共享价值观、共同的目标及相互信任、全面的质量管理意识等。

从上述维度,通过成立分包小名单评审小组,评审选定分包库的名单。

3.4.3施工组织方案

一般新能源总承包项目实施主体以设计或者厂家牵头为主,施工一般选择专业的分包队伍实施。因此,作为全链条控制的总承包单位,从系统和设计方案主导的角度,要做好总体施工组织,做好设计优化及可施工性优化,避免返工、设计缺陷等因素导致的费用增加。

比如光伏项目策划,重点是清表、成孔、预埋件、基础浇筑、支架安装、组件安装、电气串线、接地、电气安装,其中机械设备占比较少,但作业时间较为联系续。因此在施工策划中,人力资源选择,需要选择熟练工人,一次成型;机械设备,可灵活采用部分设备包月、高峰期补充设备的方式,有效节省成本。材料采购方面,合理选择材料采买产地和时机,避开高峰期和环保督查期。

风电项目策划,重点是进场道路施工策划、水环保匹配的策划、进场道路与吊装衔接的策划。具体细节方面,则需要考虑原材料采买、设备租赁等因素,结合属地化特点进行策划。比如湖北恩施高海拔地区由于阴雨天气极多,因此机械设备可施工小时数较低,必须采用人员工资+机械台班+油料供应的方式施工,同时也要提高施工工器具的效率,机械设备选型要到位。同时,也需要采用合理的施工顺序和施工工法。在施工过程中,重点做好红线管控以及地质灾害风险防范,避免因水环保及地质灾害带来的额外的投入。

在新能源总承包项目施工组织方案中,施工成本费用管理要考虑地区差异带来的差异。以挡土墙为例,在内地区域挡土墙石料约90元/m3;而湖北恩施地区石料场采购到场价约70元/m3,人工砌筑约70元/m3,加上水泥、砂石料约30元/m3,考虑部分亏方、税费,则挡土墙价格合计约190元/m3;若施工方可自行采石,可降低成本约30元/m3,则湖北恩施地区挡土墙价格可降低到170元/m3。然而在内地地区(如湖北随州地区),石方到场价约90~110元/m3,砌筑工价约120元/m3,算上水泥砂浆等,挡土墙价格约为300元/m3。如果在湖北松滋等地丘冲击平原地带,则石料、砂的价格更贵。

在比如机械方面,普遍存在土石方的开挖,150/220/260/320/360不同字头的挖机,效率差别非常大。因此在土石方工程中,挖机选择、现场开挖计时、施工工艺工法能力差异非常大。因此其性价比不能简单的用单小时租金来考虑,而应综合考虑能效比。同时,在机械租赁方面,某类机械的油料供应、发票开具等,如能找到合理的油料代理商,也能起到较大的降低成本作用。另外,挖机承包方式、包月计工资或计时、开挖完成后的挖机摆放方式、渣土车采用包月方式或车辆单趟运输计价等,以上方式选择对施工成本的影响非常大。比如在湖北恩施地区,挖机如采用人员包月,挖机计时的方式,对当地长时间阴雨天气,产生的效益显著。

3.4.4 施工过程控制

总体而言,施工过程控制分三阶段控制。第一阶段的管理,企业总部管住大头,管分包策划、管设计方案、管费用控制、管合同、管流程控制、管结算;第二阶段现场管策划、管施工方案、管合同谈判、管风险;第三阶段现场实施过程管住细节、管住质量、管住安全,确保现场数据真实可信任。

3.5 移交生产阶段费用控制

移交生产阶段,需要做好工程结算的全过程策划,主要有:

(1)确保业主预算充足。应上升到企业层面,做好过程索赔的整体策划。针对重大变更事项,提前协助业主做好概算批复的下达;并做好业主投资回报收益率的测算,最大程度争取后期可能的费用空间。

(2)过程记录管理完善。在实施过程中,将索赔切分成事实认定、录像照片、施工日志、价格谈判等阶段性细节认定工作。同时利用施工进度推进的博弈,来开展相应的索赔工作。

(3)结算报告编制策划。及时编制索赔报告,并及时发送至业主。

(4)结算干系人公关。针对主要的干系人,开展变更索赔的公关工作。

(5)结算谈判。所有的结果,均落实在结算谈判中,选择合理的谈判策略和节奏,并明确好谈判层级,有利于目标的实现。

为做好上述五个层面的工作,建议针对索赔过程,在企业层面建立过程索赔的标准化流程及标准化文件夹,通过标准化工作要求来约束项目部,从而提高项目部在变更索赔方面的水平。

图片

3.6 其他

除上述因素外,资金控制方面,新能源总承包项目的资金能产生较大的财务收益。比如笔者经历的某个风电项目,全周期财务收益增值接近500万。

剩余物资管理方面,主要是新能源总承包项目现场的电缆及钢管管理,在笔者从事的三个项目中,每个项目均通过合理的管理,剩余电缆物资100余万,后来通过企业内部调剂,合理利用至其他项目。

税务策划方面,在项目前期各类策划中,充分考虑税务的影响,合理选择分包方式和设备的产地,可以在一定程度上节省税务费用。

结论

文章通过对新能源总承包项目的特点进行研究,对基于总价包干模式新能源EPC总承包项目全过程成本进行了责任划分,并从项目实施的五大阶段的控制要点进行了详细的分析,形成了如下建议:

(3)采购阶段,从采购策划、原材料价格、合同条件、品牌小名单、技术参数等方面差异化设置采购条件,进行采购成本控制。

(4)施工阶段,从合作方式选择、施工单位选择、施工组织方案、施工过程控制、索赔与反索赔等方面,并建立标准化文件夹,通过对现场索赔控制管理,开展施工成本控制。

(5)转生产移交阶段,主要从工程结算、性能验收、缺陷修复等方面开展成本控制。

(6)其他方面,从税务策划、资金成本、剩余物资等方面,开展成本控制。




上一篇:“四不伤害”已变成“八不伤害”

下一篇:300万股东无眠,光伏产业链公司巨亏超200亿,全球龙头没想

资讯 观察行业视觉,用专业的角度,讲出你们的心声。
MORE

I NEED TO CONSULT

我需要咨询

*请认真填写需求信息,我们会在24小时内与您取得联系。